归档时间:2021-02-23
当前位置:
首页
>
专题专栏
>
工程建设项目审批制度改革专栏
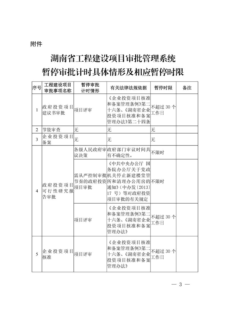
关于印发《湖南省工程建设项目审批管理系统中暂停审批计时具体情形及相应暂停时限》的通知
来源:云溪区政府
2020-03-24 15:13
浏览量:
1
|
|
|
|