您现在的位置:
首页
>
学会学术
>
政策法规
中国科协关于印发《中国科学技术协会全国学会组织通则》的通知
编稿时间:2022-10-11 02:43 来源:岳阳市科协 浏览量:
1
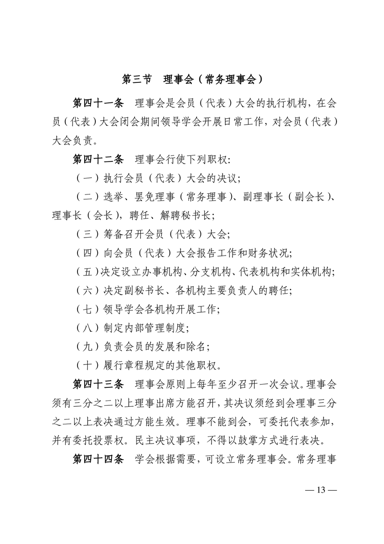
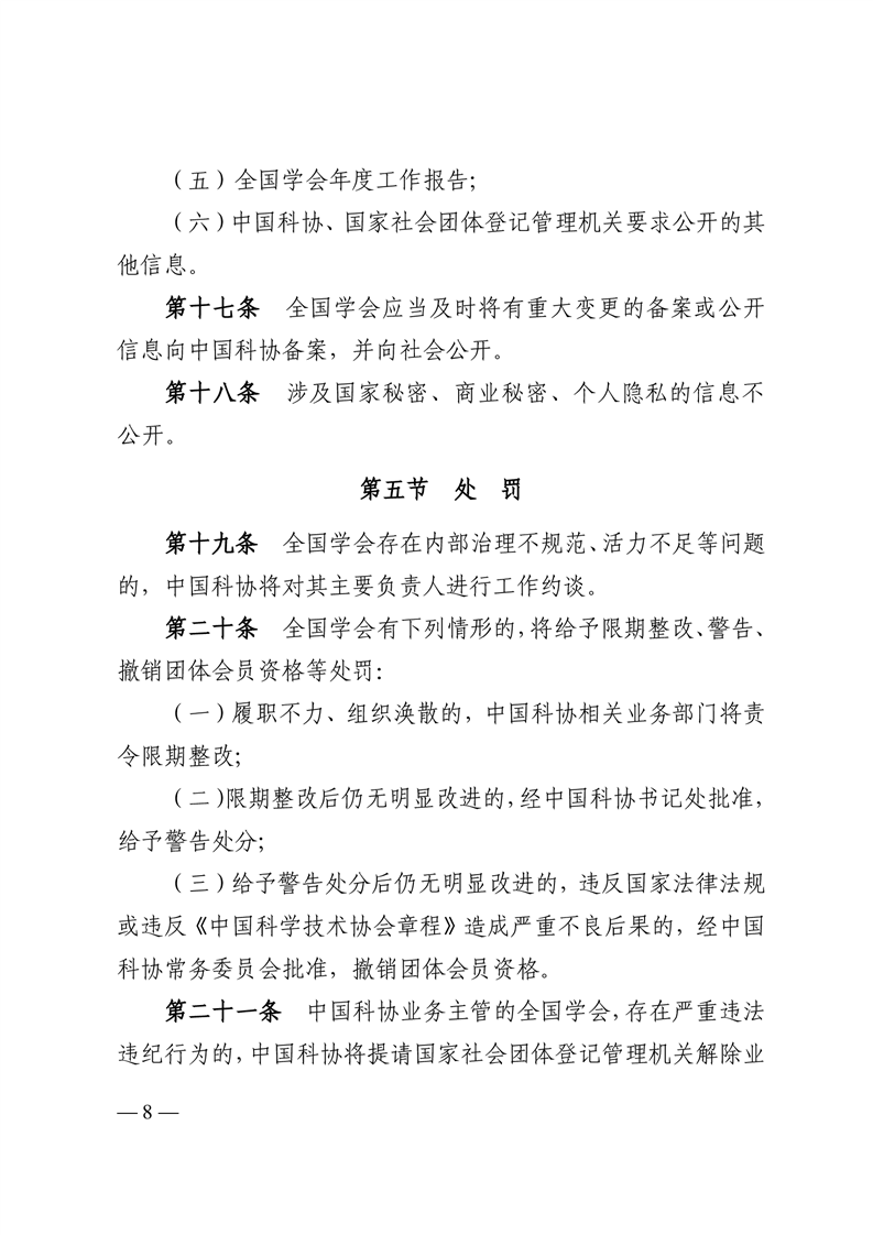
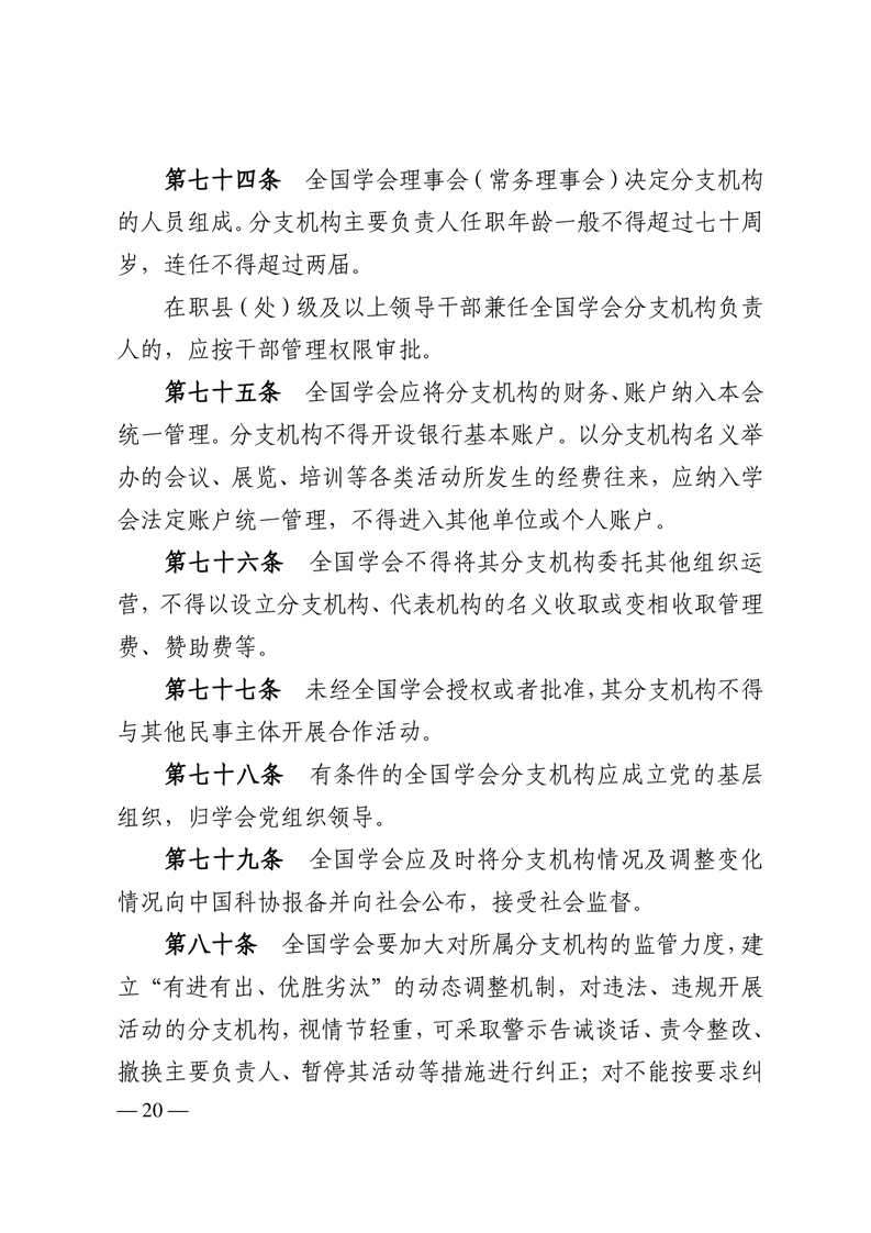
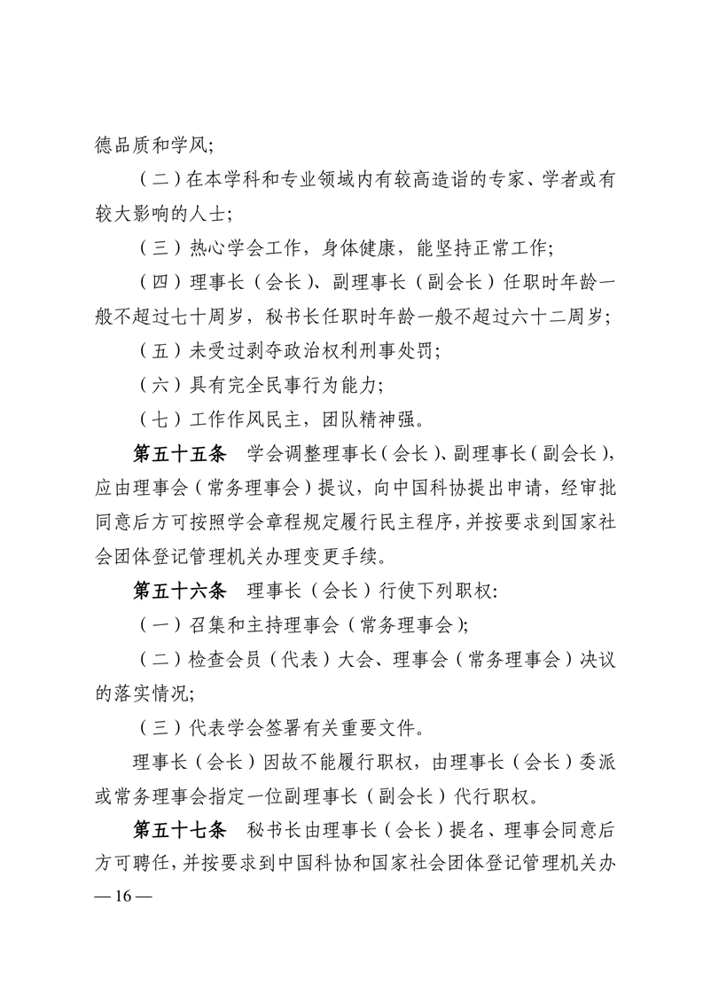
次