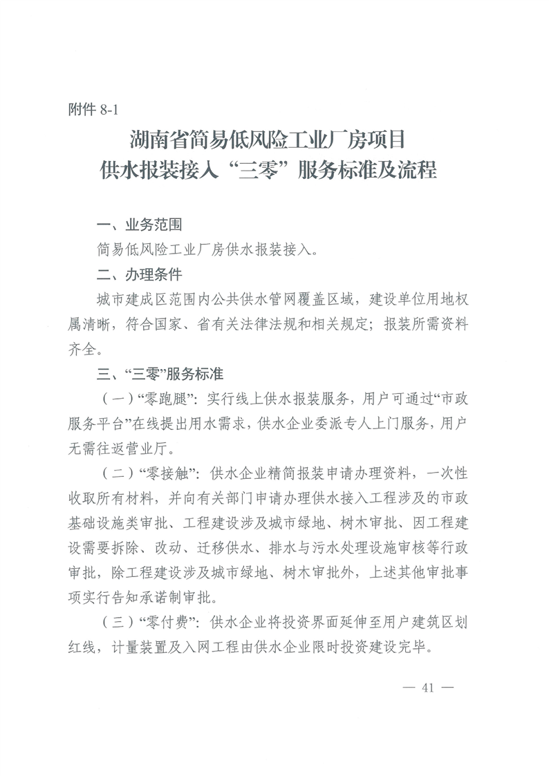
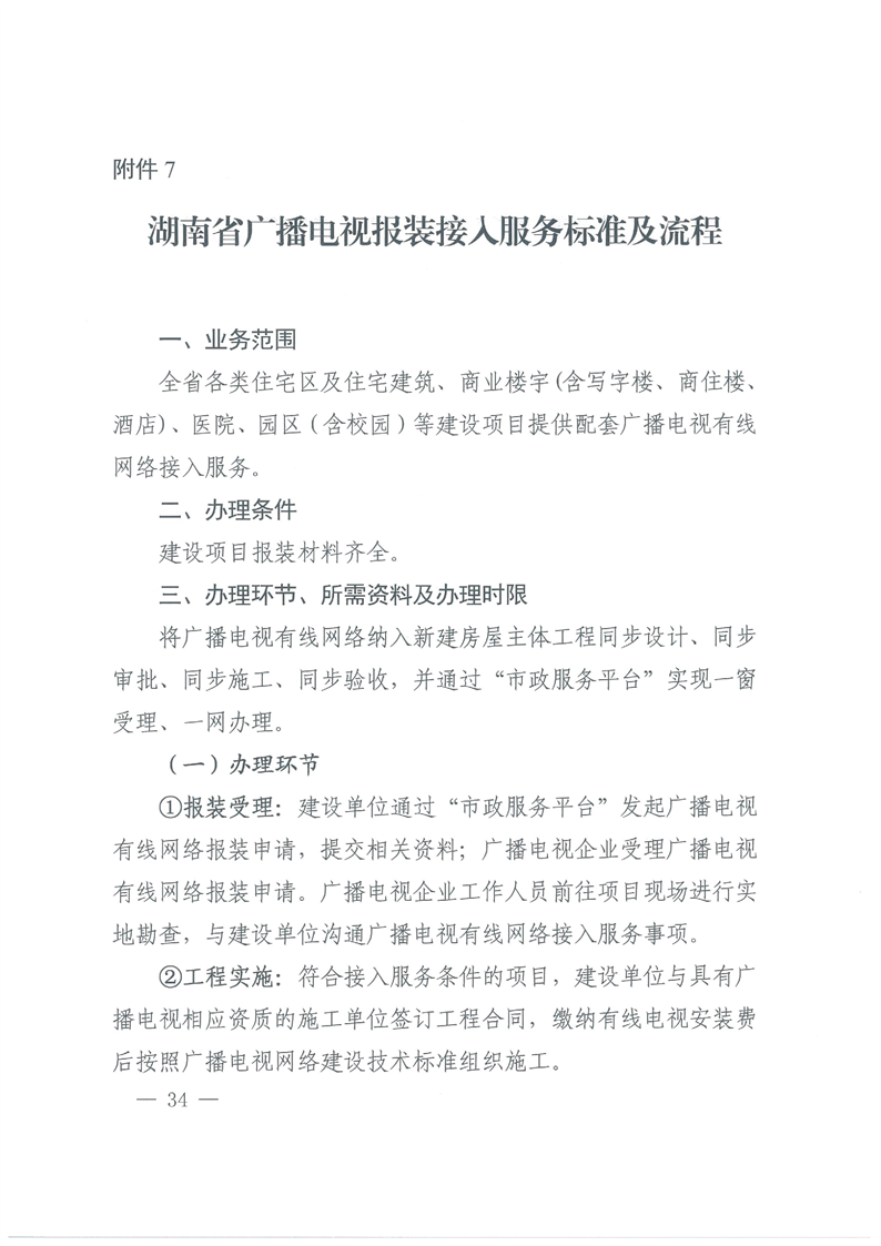
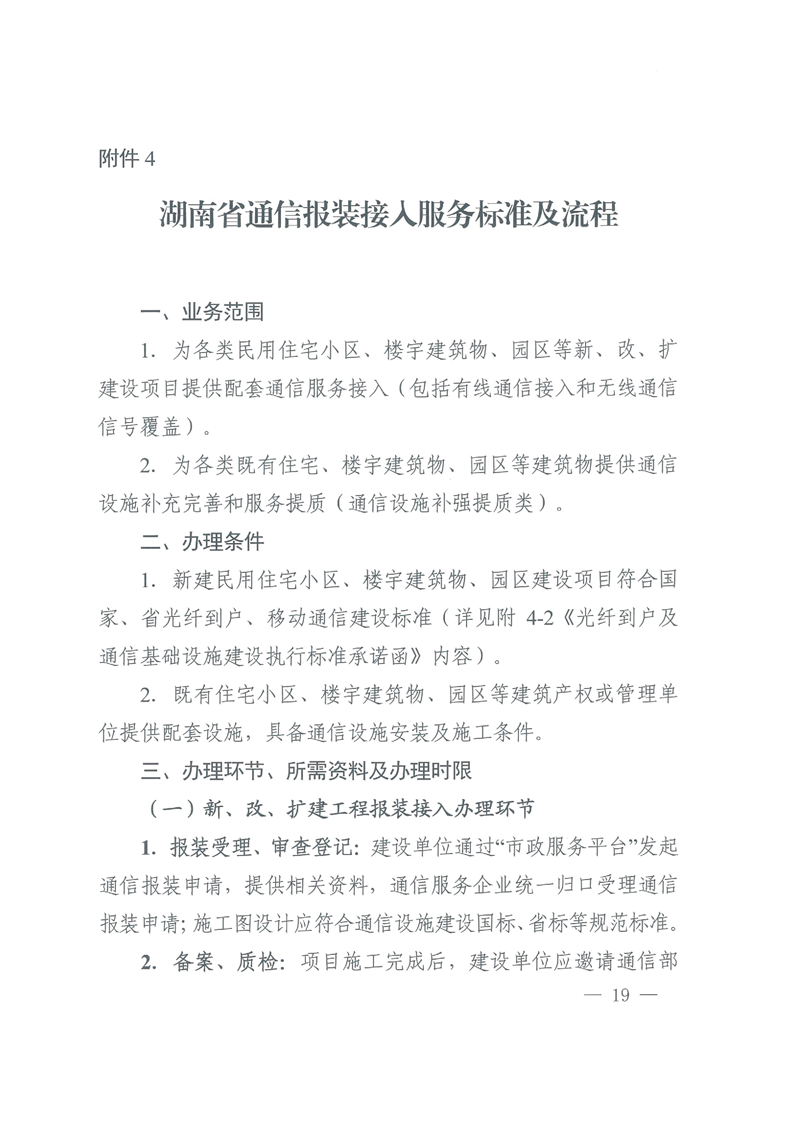
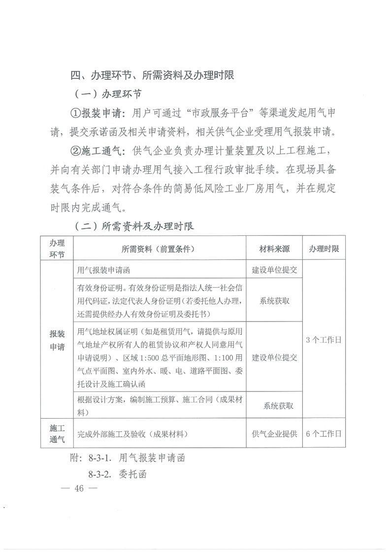
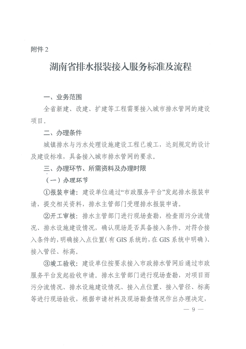
您现在的位置:
首页
>
专题专栏
>
优化营商环境专栏
>
政策文件
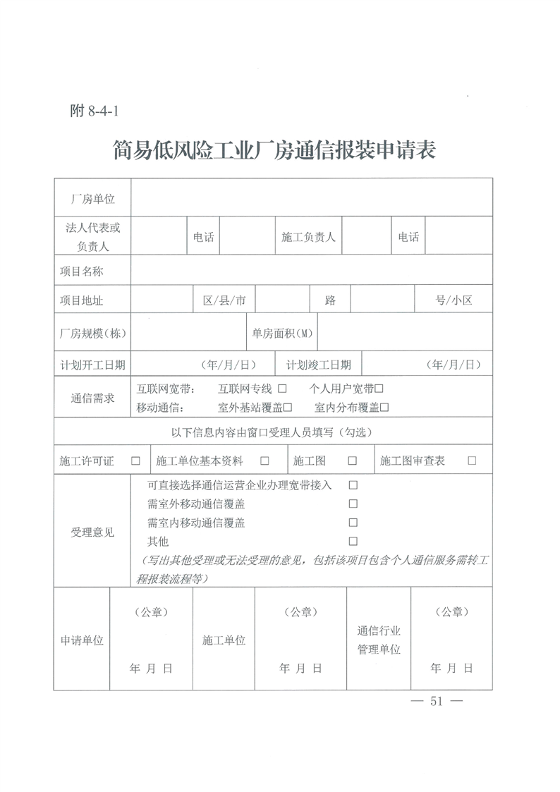
关于印发《湖南省工程建设领域市政公用报装接入办事指南(第二版)的通知
来源:岳阳经济技术开发区
日期:2022-05-18
浏览量:
1
|
|
|
|