岳阳市工人文化宫二次装修及设备设施购置安装工程施工中标候选人公示
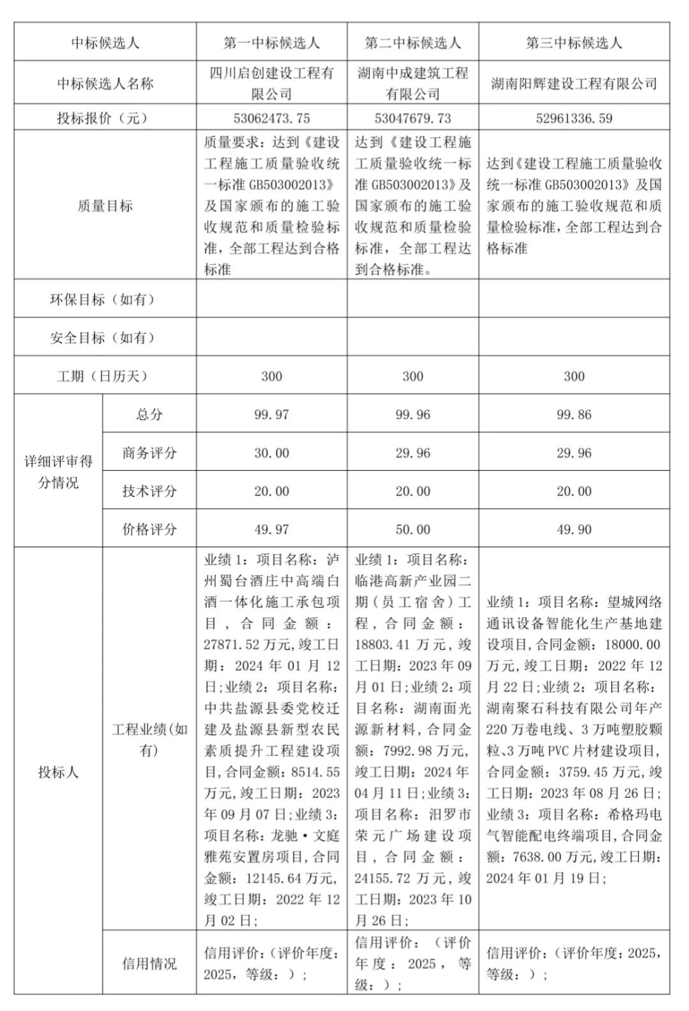
湖南晟弘项目管理有限公司受岳阳市工人文化宫的委托,代理岳阳市工人文化宫二次装修及设备设施购置安装工程施工招标,2025年09月15日09时00分(北京时间)在岳阳市公共资源交易中心进行了公开开标,在湖南省岳阳市市辖区住建部门监督下,依法组建的评标委员会按照招标文件确定的评标原则和评标办法进行了细致的评审,并推荐本项目中标候选人排名如下:



其他:
公示期:2025年09月23日始至2025年09月26日时止(北京时间)。公示期间,投标人和其他利害关系人如有异议,应按照《工程建设项目招标投标活动投诉处理办法》《关于印发〈湖南省招标投标活动投诉处理办法〉的通知》(湘发改法规〔2024〕419号)提出异议或投诉。公示期满对中标候选人若无异议,招标人将确定第一中标候选人为该项目的中标人。
行政监督:湖南省岳阳市岳阳大道41号岳阳市建设工程招标投标管理办公室(电话:0730-8216835)
招标人:岳阳市工人文化宫(湖南省岳阳市岳阳楼区岳阳市城东北路工会院内,联系人:吕佳乐15873098959)
招标代理:湖南晟弘项目管理有限公司(湖南省岳阳市岳阳楼区天伦城金三角银座A栋28楼2515-2818室,联系人:李鑫 0730-3290015 )