归档时间:
您现在的位置:
首页
>
专题专栏
>
岳阳营商环境
>
营商环境版块
>
办理建筑许可
> 内容详情
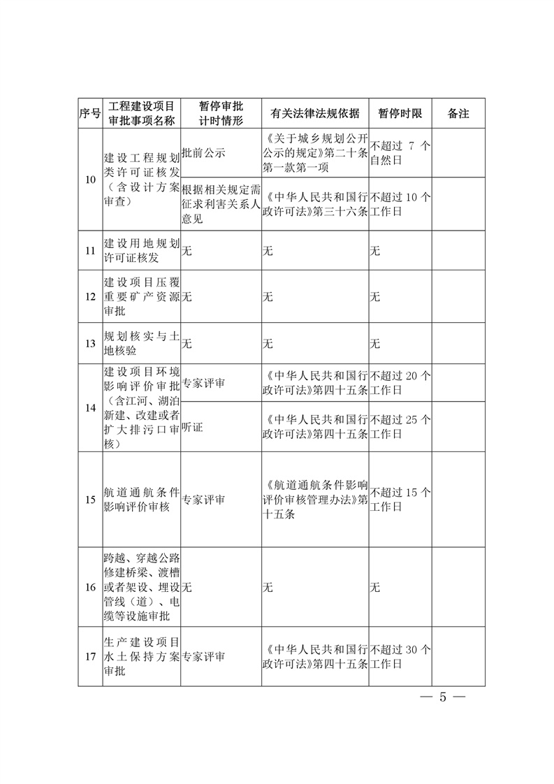
岳阳市工改办关于转发《湖南省工程建设项目审批管理系统中暂停审批计时具体情形及相应暂停时限》的通知
来源:岳阳市工改办
2022-03-25 09:25
浏览量:
1
|
|
|
|
|